색인
EID(093230)는 어떤 회사인가요?
2001년 3월 설립된 EID(093230)는 2차전지 활물질 설비 물류제어장치를 설비업체에 공급하고 있으며, 석유 도소매 사업을 주력으로 하고 있으며, 앰코 등에 디스플레이 및 반도체 후가공 제품을 공급하고 있다.

최근 상승 이유
최근 이 ID가 상승한 데에는 두 가지 이유가 있습니다. 첫 번째이화전기가 EID 지분 인수를 결정했기 때문이다. 250억 원 규모의 제3자 배정 유상증자를 통해 영업자금 조달 및 다른 법인의 유가증권 취득 자금 조달을 목적으로 수행됩니다. 1579원으로 확정~가 되었다 신주 상장 예정일은 5월 8일이다.안돼.
사실상 유상증자에 따른 권리락으로 단기 하락 우려가 있지만 설비투자와 전환사채 전환에 따른 금융비용 절감 효과를 기대할 수 있어 호재로 작용할 수 있다. 장기적으로 뉴스.
두번째 미국 네바다주 리튬광산 실사가 진행되고 있다는 소식이 큰 폭으로 오르고 있기 때문이다. 국내 완성차 업체들도 인플레이션 경감법(IRA)으로 미국 전기차 보조금 대상 여부에 따라 엇갈린 감정을 겪고 있는 만큼 실제 리튬 채굴을 통해 리튬을 확보할 수 있다면, EID, 국내 완성차 업체, 2차전지 관련주에 큰 호재다. 그럴 수 있을 것 같아요.
현대차·기아물가감소법 우려 현실화
미국 인플레이션감소법(IRA) 시행으로 현대·기아차의 국내 완성차 미국 시장점유율 하락 우려가 현실로 다가오고 있다. 물가감소법 시행내역이 발표되었고, 4월 18일부터
richideabank.tistory.com
기업 매출 분석
| 2018/12 | 2019/12 | 2020/12 | 2021/12 | 2022/12 | |
| 가져가다 | 1,213억 원 | 1,410억원 | 1,652억원 | 2,224억원 | 2,692억원 |
| 매출 성장률 | 43.8% | 16.22% | 17.16% | 34.63% | 21.01% |
| 영업 이익 | -34억 | 15억 원 | -17억 | -205억원 | -128억원 |
| 긴 | -7.46 | 0.33 | -10.41 | 1.58 | -18.33 |
| 어란 | -9.38 | 0.44 | -15.74 | 2.91 | -45.27 |
주요 제품 및 서비스
| 사업 부문 | 기본 판매 유형 |
매출액(2022년) 단위, 백만원 | 제품 정보 |
| 이차전지 활물질 제조공정 설비 (대상기업 : (주)KIT) |
제품 | 40,321 | 이차전지 활물질 제조공정 설비, |
| 디스플레이 및 반도체 후처리 2차전지 물류자동화 설비 (대상기업 : (주)이큐셀) |
제품 | 83,361 | OLED 패널 운송 물류시설 2차전지 자동화 제조설비 EMI 오작동 방지 설비, 유지보수 서비스 등 |
| 부동산개발사업 (대상기업 : (주아이디) |
임차권 | 2,778 | 임대 수입 |
| 등 | 화장품 등 | 233 | 기타 판매 등 |
| 합집합 | 269,125 | – | |
1. 석유 도소매업
EID의 주요 매출은 석유 도소매업으로 53.43%를 차지한다. 정유사 및 수입사로부터 제품을 받아 다운스트림 유통사 및 주유소에 판매하고 있습니다.
2. 2차전지 사업부
연결회사인 (주)KIT를 통해 2차전지의 핵심소재인 양극재 제조설비를 개발하고 있으며, 분체설비, 소성설비, 이송설비, 충진설비 등 특화설비를 개발하여 계열사에 공급하고 있습니다. . 특히, 파우치형 활성화 공정 입출고 물류시설 및 조립공정시설 제조에 주력하고 있습니다.
3. 디스플레이 및 에너지 산업
㈜이큐셀 연결회사를 통해 반도체 백엔드 공정기술(EMI), OLED 진공 및 이송장치 초정밀 얼라인먼트 기술, 이차전지 배터리 패키지 공정 자동화 장비 제조 설계 등을 담당하고 있다. .
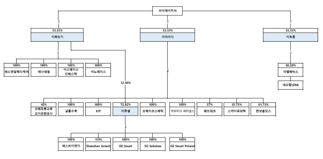
대주주현황
| 주주명 | 관계 | 소유주식수(1주) | 형평성 (%) |
| 이화전기산업 | 최대주주 | 19,124,066 | 18.12 |
| 이스페이스 인베스텍 | 관계자 | 3,000,000 | 2.84 |
| 자사주 | – | 26,768 | 0.03 |
| 기타(소액주주) | – | 83,396,436 | 79.01 |
배당내역
최근 5년간 배당내역 없음
연결회사현황
| 회사 이름 | 설립일 | 위치 | 비즈니스 정보 | 총 자산 백만 원 |
형평성 (%) |
| EQ 셀 | 2004.06 | 경기 수원 | 디스플레이 및 에너지 산업용 공정장비 개발 및 제조 | 125,379 | 72.97% 지분 |
| (주)키트 | 2009.11 | 대구광역시 동구 | 이차전지 양극활물질 제조설비 설계, 생산 및 개발 | 114,520 | 100% 지분 |
| 주식회사 모메이화장품 | 2017.12 | 서울 강남구 | 화장품 제조 및 유통 | 5,610 | 100% 지분 |
| 살롱 드 쿡 | 2017.12 | 서울 강남구 | 요리 교실 | 1,742 | 100% 지분 |
| (주)한양홀딩스 | 2013.04 | 서울 강남구 | 콘텐츠 제작 및 유통 | 1,740 | 점유율 61.73% |
| (주)이아이디파이낸스 | 2022.02 | 서울 강남구 | OMS 사업 | 403 | 100% 지분 |
| 심천 Sntech Co., Ltd | 2015.05 | 심천 중국 | 장비셋팅 및 A/S | 1,263 | (주)이큐셀 지분 100% |
| (주)SCNG | 2019.10 | 경기 수원 | 통신 및 전자 부품 | 988 | (주)이큐셀 지분 100% |
| (주)GE스마트오토메이션 | 2020.02 | 중국 | 2차전지 장비 제조 | 4,303 | (주)이큐셀 지분 100% |
| GE 스마트 폴란드 주식 회사 | 2020.09 | 폴란드 | 2차전지 장비 제조 | 428 | (주)이큐셀 지분 100% |
| (주)이그솔루션 | 2021.03 | 미국 | 2차전지 장비 제조 | 1,207 | (주)이큐셀 지분 100% |
| (주)래빗워크 | 2010.02 | 서울 강남구 | 광고영상 및 영상제작 | 5,808 | 57% 지분 |

이 ID는 연결할 회사가 많은 복잡한 구조를 가지고 있습니다. 기업 투자를 통한 신규 사업 확장이 지속적으로 이루어지면서 대외 매출 규모는 지속적으로 증가하고 있으나 영업이익 등 기업 순이익 구조는 좋지 않다. 또한 많은 계열사 및 기타 기업 투자 회사도 주식을 보유하고 있습니다.
주식 합의
증권사 투자의견 보고 없음
차트

EID 일봉 차트를 보면 장기 조정과 저점을 지난 뒤 2차전지 소재 관련주가 급등하며 큰 폭의 상승세를 이어가고 있다. 다만 거래량과 함께 오버슈팅 구간에 진입하면서 단기 조정 구간에 진입할 가능성이 높아 보인다. 그러나 주방 차트에서는 약 10개월의 조정으로 여전히 하위 밴드에 있음을 알 수 있습니다. 다만 변동폭이 커진 만큼 신중한 접근이 필요할 것으로 보인다.
주식 관련 뉴스 헤드라인
EID 주가 ‘급등’…노람리튬·네바다리튬광산 실사(2023년 4월 19일)
이화전기 주가 일주일간 66.18% 상승…계열사 EID 지분 인수 (2023.04.16)
이화전기, EID 주가, 유상증자 결정 영향 강세 (2023.04.12)
↑↑↑ 관련 소식은 링크를 통해 기사 내용을 확인하실 수 있습니다 ↑↑↑
함께 보면 좋은 주식정보
다이내믹 디자인 주가 예측 요약 및 호재
목차 다이내믹디자인(145210)은 어떤 회사인가? 다이나믹디자인(145210)은 1999년 설립되었으며 광주에 본사를 두고 있다.
richideabank.tistory.com
SM벡셀 주가 상승요인 및 전망
목차 에스엠벡셀(010580)은 어떤 기업인가? 에스엠벡셀(010580)은 1961년 설립돼 1994년 12월 상장했다. 자동차 부품과 공작기계 등 2대 사업부문을 영위하고 있다.
richideabank.tistory.com